![]() |
|
Jetzt sind es schon drei: nanoPEB, TIPI/32K und jetzt auch APEDSK99 - Arduino Peripheral Expansion for the TI-99/4A.
Und genausowenig wie ich weiß, wofür das 'DSK' nun steht (denn es ist mehr als eine Diskettensimulation),
so weiß ich natürlich, daß es nicht nur 3 Sidecars mit (entfernt) vergleichbaren Funktionen gibt. Zum aktuellen Zeitpunkt sind 5 Prototypen-Platinen bei JLCPCB in Arbeit (knapp 10 Euro inkl. Versand - ich habe keine Ahnung wie die das machen), die RAMs sowie das Ethernet-Shield sind unterwegs aus China, der Arduino ist vielfach in der Makerbox vorhanden, und das GAL ist schon programmiert. Mal sehen wie sich das anlässt... | |||
State of things - was haben wir denn da? | |||
|
Nebenstehend das von JLCPCB zurückgespielte Bild meines Auftrags, aus dem hochgeladenen Gerber-File erstellt.
Es handelt sich um ein recht kompaktes 4-Layer Board, das auf das Format eines Arduino R3 Shields 'hingebogen' wurde, und das - nicht zuletzt deswegen, wie ich vermute -
leider einige 'Bugs' beinhaltet. Den etwas 'wilden' Silkprint mit den verwechselten TTL-Technologien mal beiseite gelassen, sind 2 Hauptprobleme anzumerken:
Das 64K RAM hat im Layout das Breitenmaß der 8K-Variante, die 64K-Typen sind aber (angeblich, denn das ist nicht richtig - s.u.) breiter,
und man muss die Pins nach innen biegen und so verlöten.
Auch stimmt das Rastermaß beim Anschluss an den Erweiterungsport nicht - die obere Pin-Reihe muss umständlich über eine Stiftleiste kontaktiert werden,
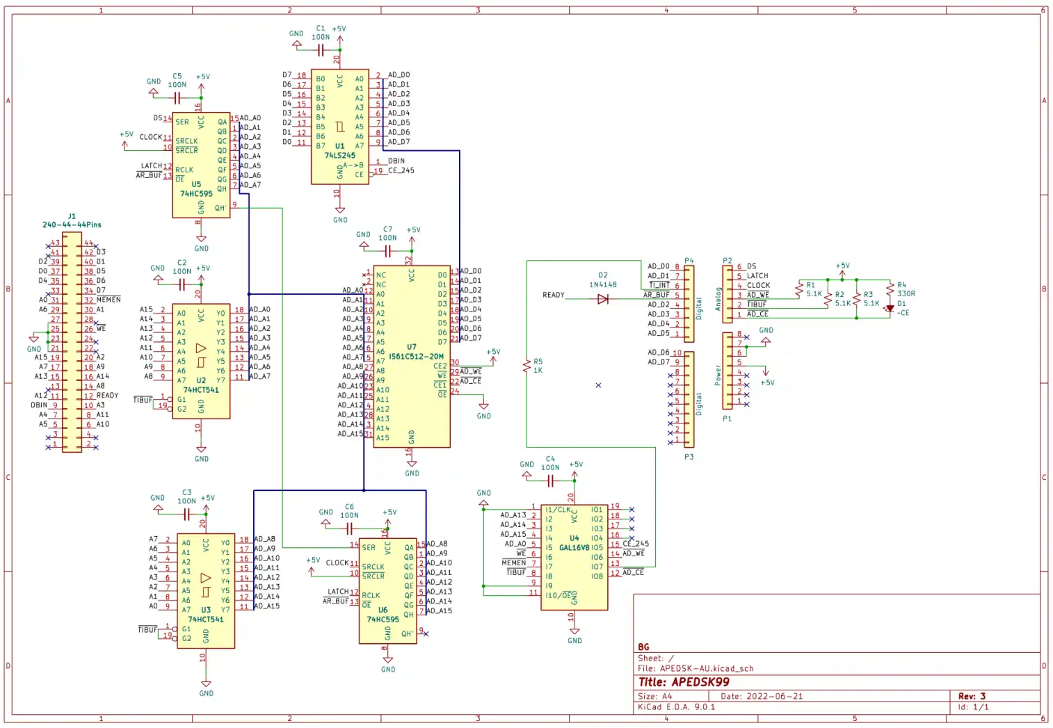
zumindest wenn man keinen abgewinkelten PCB-Connector verwendet, aber einfach wird es auch so nicht... Naja, kann bzw. muss man alles hinbiegen... oder einfach z.B. die richtigen RAMs beschaffen, denn die gibt es auch in schmal - siehe Bild! Insgesamt wirkt das Projekt recht 'ungepflegt': in den Arduino-Sketches finden sich nicht funktionierende Links auf falsche Produkte (so z.B. das Ethernet-Shield, das hier als rein passives Shield daherkommt, auf das aber mit einem - toten - Link stattdessen auf ein aktives Shield mit einem 328P verlinkt wird, etc.), und es wird einerseits die ROM-Knappheit hervorgehoben, andererseits über ein weiteres FIAD-Format nachgedacht - verwirrend... Das Gesamtkonzept ist allerdings interessant: Der RAM-Chip bedient die 32K-Speichererweiterung UND die DSR, wobei der Arduino die DSR beim Startup von der SD-Karte lädt, indem er die TI-CPU anhält und selbst den RAM-Zugriff mithilfe der in 'Arduino-Kreisen' wohlbekannten Extender vom Typ 74HC595 erledigt. Das GAL ist dabei reichlich unterbeschäftigt und decodiert die 32K und löst daneben einen Interrupt für den Arduino aus, wenn was kniffligeres ansteht. Etwas brutal ist das aber schon, denn solange der Arduino irgendwas werkelt, steht die TMS9900 - mit Interrupt-Verarbeitung und Keyboard-Scan (neben anderem) ist dann Essig! Eine weitere Analyse folgt noch - soviel mal zur Idee. Oh, ja - warum denn das Ethernet-Shield - ein SD-Shield hätte doch gereicht?! Nein - es ist mit dieser Erweiterung auch möglich, Dateien strukturiert (also mit Verzeichnissen) auf einem FTP-Server abzulegen oder davon zu laden, sofern er erreichbar ist (muss also nicht im Heimnetz sein!), plus der Option, die Uhrzeit über einen Timeserver zu holen. Neben dem PCB-Layout rechts findet sich der Schaltplan, der alleine schon einige interessante Aspekte erkennen lässt. |
| ||
Selbstbau - Mission Possible | |||
| Stay tuned! | |||
| Kontakt: {anyname}@{use_the_url}.net |
Fast alle Bilder auf diesen Webseiten sind vorerst Kopien des auf GitHub abgelegten Projekts von Jochen Buur, und werden sukzessive durch eigene ersetzt. Findet ihr meine anderswo, wurden sie hier geklaut! |
Letzte Aktualisierung: 2026-01-01 CW |